- άÐÞÏîÄ¿
- »úÆ÷ÈËάÐÞ·þÎñ
- Êý¿ØÏµÍ³Î¬ÐÞ¸ÄÔì
- ËÅ·þÇý¶¯Æ÷άÐÞ
- ËÅ·þµç»úάÐÞ
- ±äƵÆ÷άÐÞ
- ´¥ÃþÆÁάÐÞ
- PLCάÐÞ
- PCBµç·°åάÐÞ
- ¿ª¹ØµçԴάÐÞ
- ÈíÆô¶¯Ö±Á÷µ÷ËÙÆ÷άÐÞ
- ¹¤¿Ø»úάÐÞ
SERVICE ITEMS
άÐÞ·þÎñÏîÄ¿±äƵÆ÷Çý¶¯Ïß·µÄ¹¤×÷ÔÀíºÍ³£¼û¹ÊÕÏάÐÞ·ÖÎö
·¢²¼Õߣºzyp À´Ô´£ºÉϺ£Ñö¹âµç×ӿƼ¼ÓÐÏÞ¹«Ë¾ ·¢²¼Ê±¼ä£º2023-2-28
±äƵÆ÷Çý¶¯Ïß·µÄ¹¤×÷ÔÀíºÍ³£¼û¹ÊÕÏάÐÞ·ÖÎö

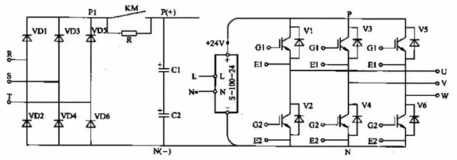
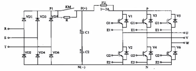
ÉϺ£Êмζ¨Çø°²Í¤Õò±äƵÆ÷άÐÞ±äÆµÆ÷Çý¶¯°å¾ÍÊÇÖ÷Òª¼¯³ÉÁËÇý¶¯IGBTµç·µÄÐźŷŴó°å£¬¶øÇý¶¯µç·µÄ×÷Ó㬾ÍÊǰÑCPUÖ÷°åµÄ6¸öPWMÐźţ¬¾¹ý¹âñî¸ôÀëÒÔ¼°·Å´óºó£¬À´¿ØÖÆIGBTÄ£¿éÍê³ÉÄæ±ä¹¦ÄÜ£¬Ëü°üº¬Á˸ôÀëµç·£¬·Å´óµç·ºÍÇý¶¯µÄµçÔ´µç·¡£¶øÇÒÉÏÈýÇŵÄÇý¶¯ÊǶÀÁ¢µÄµçÔ´£¬¶øÏÂÈýÇŵÄÇý¶¯ÊÇÒÔÒ»¸ö¹«ÓõĵçÔ´£¬Çý¶¯µç·ÓÐÎÊÌ⣬һ°ãÊÇij·µ¼Í¨ÐÔÄܱä²î£¬»òÕßÉÕÁ˹âñ×èÈÝÖ®ÀàµÄÆ÷¼þ£¬»òÕßÊÇÇý¶¯µçÔ´µçѹ²»Õý³££¬ÕâÑù»áÔì³ÉIGBTµÄͨ¶ÏÓÐÎÊÌ⣬´Ó¶øÒýÆðÈýÏàµçѹÊä³ö²»Æ½ºâ£¬Ö»ÒªÕ¨ÁËIGBTÄ£¿é£¬»òÕßÊÇÈýÏ಻ƽºâ£¬»òÕß¹ýÁ÷Ö®ÀàµÄÎÊÌ⣬¶¼Òª¼ì²éºÍάÐÞÇý¶¯°å¡£

Çý¶¯µç·×î³£¼ûµÄ±íÕ÷ÊÇÈýÏàµçѹµçÁ÷²»Æ½ºâºÍÊä³öȱÏ࣬Èç¹ûÒ»¸ö±äƵÆ÷µÄ¿ìÈÛÉÕµôÁË£¬»òÕßIGBT»µÁË£¬²»ÒªÖ±½ÓÉÏеÄÅä¼þ£¬ÕâʱºòÐèÒª¼ì²éÇý¶¯µç·£¬¿´¿´ÓÐûÓдò»ð»òÕß±äÉ«µÄÍâ±í¡£Ö»ÒªUVWÈýÏàÊä³ö²»Æ½ºâ£¬»òÕßµÍÆµÊ±ºòÓж¶¶¯£¬Æô¶¯»¹ÓйýÁ÷¹ýÔØ±¨¾¯Ö®À࣬һ¶¨ÒªÈÏÕæ¼ì²éÇý¶¯°åÁË¡£ÔÚÈ·¶¨Çý¶¯°åÕý³£Çé¿öÏ£¬ÐèÒªÉÏIGBTÄ£¿éʱºò£¬ÐèÒª°ÑP½Å´ÓĸÏßÉ϶Ͽª£¬Öм䴮Áª¼¸¸ö´óµÆÅÝ×öÏÞÁ÷µç×èͨµç±£»¤ÁË¡£

Çý¶¯µç·ÓÐÎÊÌ⣬һ°ã¶¼»á¿´µ½Ã÷ÏÔµÄË𻵺ۼ£µÄ£¬±ÈÈçµçÈݵçÈÝÈý¼«¹ÜÉõÖÁµç·°å£¬»áÓб¬ÁÑ£¬¶ÏÏߺͱäÉ«µÈÒì³££¬ÔÚûÓÐÍêÕûµç·ͼǰÌáÏ£¬Ò»°ãʹÓüòµ¥µÄ²âÁ¿±È½ÏÀ´¼ì²é£¬Èç¹ûÓÐÒ»¿éÕý³£µÄ°å×ÓÀ´¶Ô±ÈÊÇ×îÀíÏëµÄ£¬Èç¹ûûÓÐÒ²ÒªÔÚ²»Í¬»ØÂ·Àï±ßµ¥¶À×ö±È½Ï¡£¿ÉÒÔ¼òµ¥ÇåÀíÔàµÄ»Ò³¾ºÍÎÛ×Õ£¬Èç¹û·¢ÏÖÃ÷ÏÔµÄÉÕ¶ÏÔª¼þ£¬Ö±½Ó¸ü»»£¬ÓжÏÏߵĵط½£¬¿ÉÒÔÖ±½ÓÐÞ²¹º¸½Ó»ØÀ´¡£¹âñî¿ÉÒÔ²ðÏÂÀ´£¬ÀëÏß½øÐвâÁ¿ÅжϺûµ£¬ÓÐÌõ¼þµÄ£¬»¹¿ÉÒÔÔÚ²»×°IGBTµÄÇé¿öÏ£¬ÓÃʾ²¨Æ÷À´²âÁ¿¸÷·Çý¶¯ÐźŵÄÊä³ö²¨ÐΣ¬¶Ô±ÈÂö³åµÄ·ùÖµºÍÏàλÕâЩ¡£¶øÇÒÊг¡ÉϹâñî²»ºÃÂòÖÊÁ¿ºÃµÄ£¬ºÜ¶àʱºòÐèÒª¸ü»»¶à´ÎÀ´É¸Ñ¡Åжϡ£

»³ÒÉÇý¶¯µç·²»Õý³££¬¿ÉÒÔÏȰÑIGBTºÍÇý¶¯µç·¶Ï¿ª£¬ÀûÓÃÍòÓñíµç×è±í¼òµ¥²âÁ¿6·Çý¶¯µç·µÄ×èÖµÊÇ·ñÒ»Ö£¬ÓÐЩ±äƵÆ÷µÄµç×èÖµ¿ÉÄܲ»Ò»¶¨Ò»ÑùŶ£¬ÏñÈÕϵµÄ¸»Ê¿ÈýÁâ¾ÍÓвîÒ죬ËùÒÔÖ»ÄÜ×ö²Î¿¼¡£È»ºóͨµç²âÁ¿µçѹ£¬Ò»°ãÕý³£µÄÖ±Á÷µçѹ´ó¸ÅÊÇ10·ü£¬Çý¶¯ºó´ó¸Å2-3·ü£¬Èç¹û¶¼±È½Ï¾ùºâ£¬²Å¿ÉÒÔÖØÐÂ×°ÉÏIGBTÄ£¿é¡£

ÕâÊÇ̨´ïÒ»¿î±äƵÆ÷µÄUÏàµÄÉÏÇű۵ÄÇý¶¯µç·£¬GUºÍEU·Ö±ðÊÇÂö³åÐźÅÊä³ö£¬ËüÃÇ·Ö±ð½Óµ½IGBTÄ£¿éµÄGEÁ½¶Ë£¬ÐÞÀíʱºò£¬Çý¶¯°å×ÓºÍÖ÷µçÔ´ÒѾÍÑ¿ªÁË£¬Í¨¹ýÔÚÐéÏß¿òÍâ¼Ó²âÁ¿µç·À´³öÀ´£¬Éϵçºó£¬Í¨¹ýÆô¶¯ºÍÍ£Ö¹£¬ÔÚmnÁ½µãÀï±ß´®ÁªÁË250ºÁ°²µÄµçÁ÷µµ£¬È»ºóÀûÓÃÉÏÒ»¸ö3W15Å·Ä·µÄµç·À´¹¹³É»ØÂ·£¬·Ö±ð²âÁ¿¸÷¸öÇý¶¯»ØÈ¥µÄÇý¶¯µçÁ÷£¬Õý³£ÊÇ150ºÁ°²×óÓÒ£¬Èç¹ûÓÐij·²Å50ºÁ°²£¬×°»úÓÐÒ»¶¨»á±¨¾¯OC¹ýµçÁ÷ÁË£¬Õâ¾ÍÊÇÇý¶¯ÄÜÁ¦²»×ãÒýÆðµÄ¡£ºóÀ´¼ì²é·¢ÏÖ£¬Êǵç½âµçÈÝDC41ÈÝÁ¿Ï½µÔì³ÉµÄ£¬¸ü»»ºó¾Í½â¾öÎÊÌâÁË¡£


ÉϱßÊÇÎ÷ÃÅ×Ó6SE70±äƵÆ÷ÉÕÁËÒ»¸öIGBT»µµôÁË£¬ËùÒÔÐèÒª¼òµ¥¼ì²éÇý¶¯µç·°åÊÇ·ñÕý³££¬¼òµ¥²âÁ¿µçѹºÍµç×èºó£¬²»¸ÒÖ±½ÓË͵çÊÔ»ú£¬Ò²²»Ì«·½±ãÔÚÖ±Á÷ĸÏßÉÏ´®ÁªµÆÅÝÏÞÁ÷£¬×îºóͨ¹ýX9¶Ë¼ÓÒ»¸ö24·üµçѹ£¬È»ºóÖ±Á÷ĸÏßÒ²¹©Ó¦24·üÖ±Á÷µçѹ£¬ÉèÖÃP372=1,È»ºó²âÁ¿Êä³öµçѹ£¬»ù±¾ÉÏÊÇÆ½ºâµÄ£¬½Ó×Å´øÒ»¸öС¹¦ÂÊ80ÍßµÄÈýÏà380·üСµç»ú£¬¹¤×÷ÔÚ1.5ºÕ×È£¬Ò²ÊÇÕý³££¬×îºó²Å»Ö¸´Õý³£¹©µç£¬¿ÕתÕý³££¬½Ó×ÅÉϸºÔØ£¬Ò²ÊÇÆ½ºâµÄ¡£
×ªÔØÇë×¢Ã÷³ö´¦£ºÉϺ£Ñö¹âµç×ӿƼ¼×¨ÒµËÅ·þÇý¶¯Æ÷άÐÞ,ËÅ·þµç»úάÐÞhttp://m.venturex.cn/weixiu/weixiu6118.htm
¡¾ ÎÒÃÇÈ·±£¿ÉÒÔÐ޺òâÊԺøø¿Í»§£¡£¡£¡£¡¡¿ ËÅ·þÇý¶¯Æ÷άÐÞ,ËÅ·þµç»úάÐÞ,±äƵÆ÷άÐÞ
---ÁªÏµ·½Ê½£º
µç»°£º021-50157782
ÊÖ»ú£º15800396882
ÓÊÏ䣺shygdzi@163.com
ÁªÏµÈË£ºÕʤ
꿅᣼http://m.venturex.cn/
ÉÏһƪ£ºÎ°¿Ï±äƵÆ÷άÐÞ±äÆµÆ÷Ö±Á÷Ƿѹ¹ÊÕÏÔÒòºÍάÐÞ·½·¨
ÏÂһƪ£ºÎ÷ÃÅ×ÓÇý¶¯Æ÷³£¼û¹ÊÕÏÔÒò¼°¼ìÐÞ·½°¸
CONTACT US
-
13818985443 ¶Î¹¤
-
-
ÉϺ£Êмζ¨Çø½ÇÅÕòÏè½¹«Â·1800ºÅ-888




